uec 入学者数

各类教育文章分享 2021 年北京大学外国留学生 马来西亚 本科生海外招生项目简章

各类教育文章分享 2021 年北京大学外国留学生 马来西亚 本科生海外招生项目简章

一个独中生的分享 chinesestudent169 个人资料 pinterest

一个独中生的分享 chinesestudent169 个人资料 pinterest

头条文章

头条文章

怡和世纪 第39期by yiheshiji issuu

怡和世纪 第39期by yiheshiji issuu

知乎专栏

知乎专栏

北大 人大 复旦 外籍身份学生免试申请国内大学资格条件概览 知乎

北大 人大 复旦 外籍身份学生免试申请国内大学资格条件概览 知乎

都是高考 国内外的差别居然如此之大 新山国际城华北区 去海外

都是高考 国内外的差别居然如此之大 新山国际城华北区 去海外

mbasic facebook

mbasic facebook

uec 初一上半年期考考卷 英语 华语 国语 数学 科学 地理 历史 testnote com

uec 初一上半年期考考卷 英语 华语 国语 数学 科学 地理 历史 testnote com

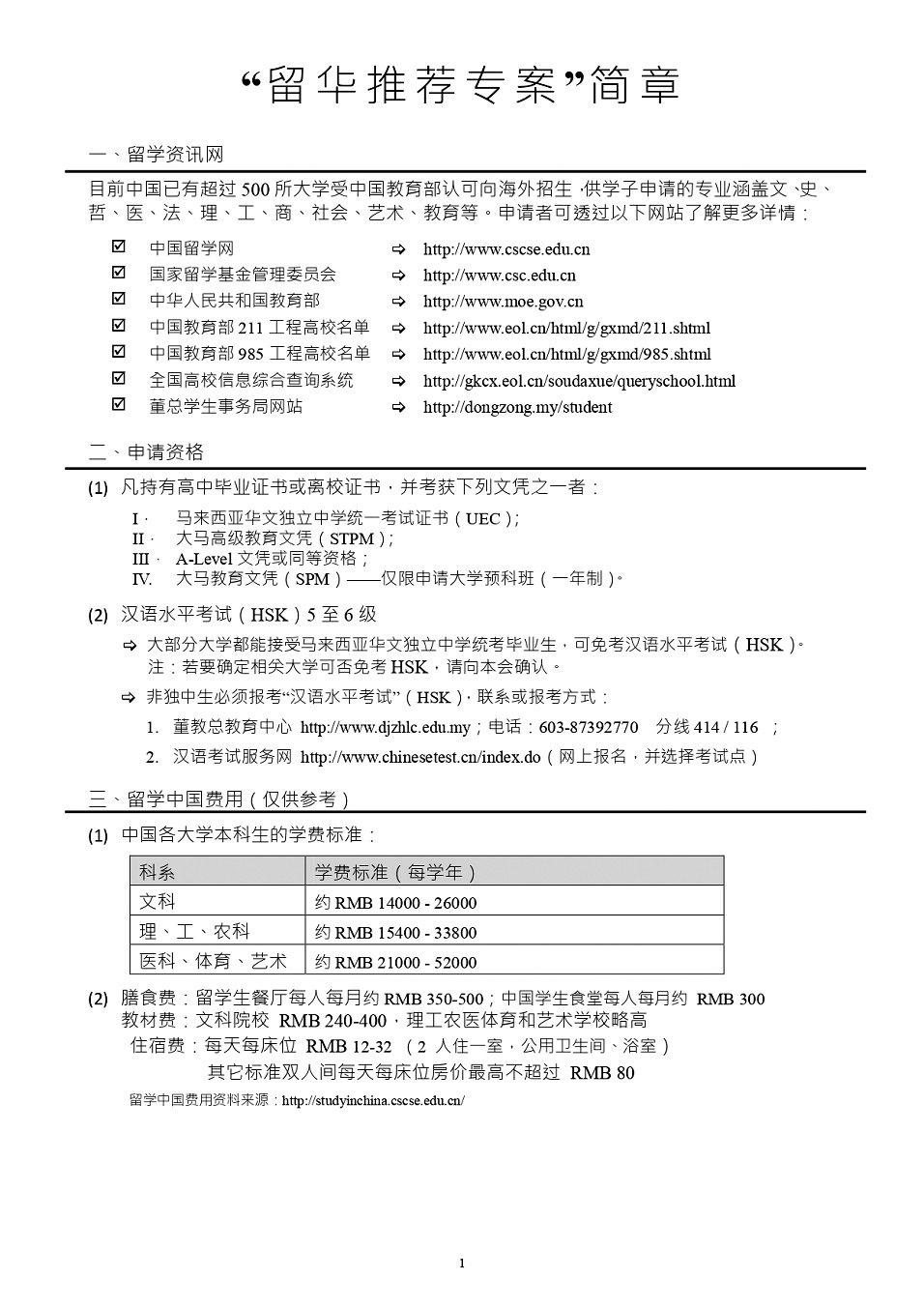
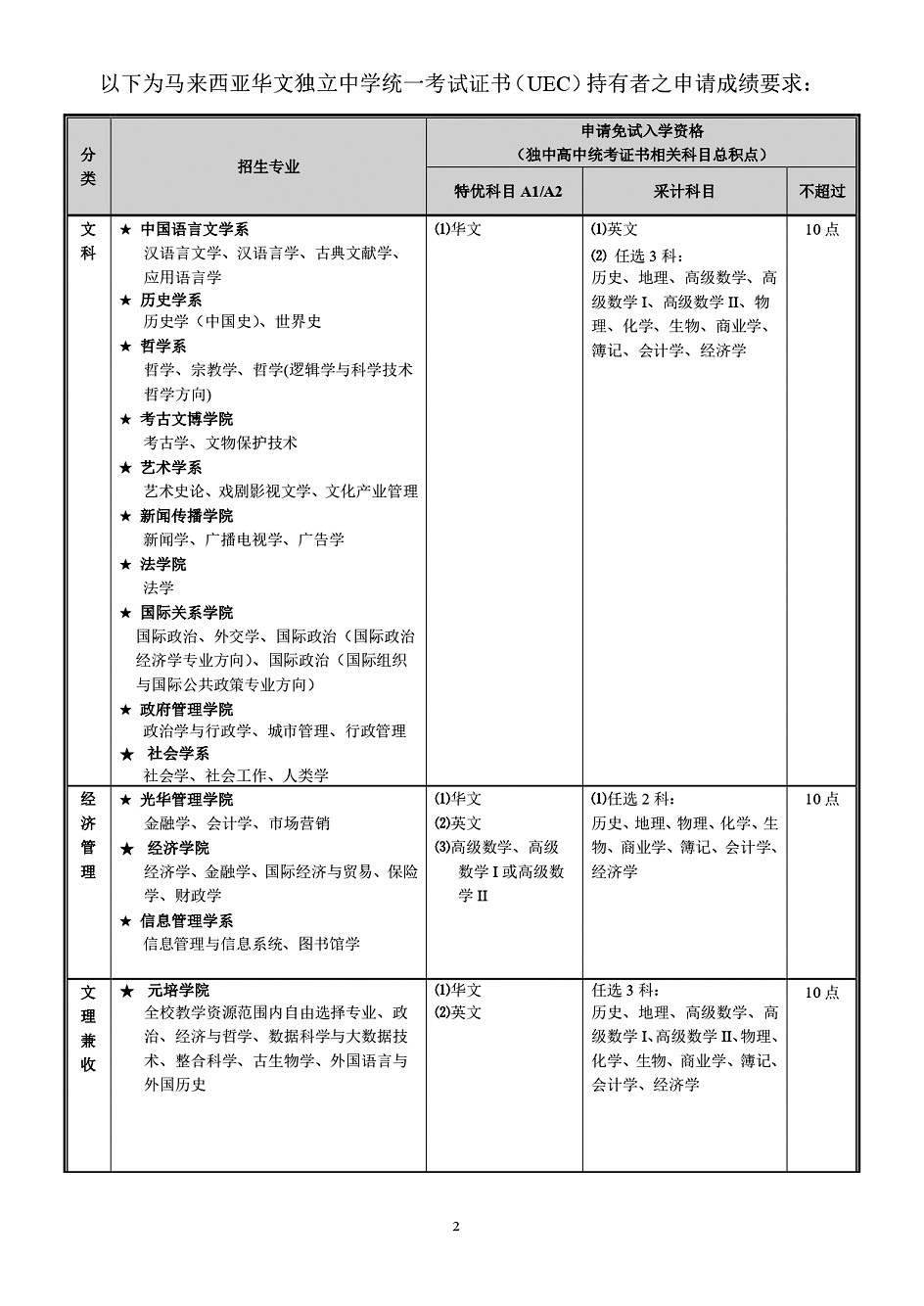
各类教育文章分享 2021年留华推荐专案简章

各类教育文章分享 2021年留华推荐专案简章

2018 academic affairs briefing 4 5 2018 contents

2018 academic affairs briefing 4 5 2018 contents

waseda university wikipedia

waseda university wikipedia

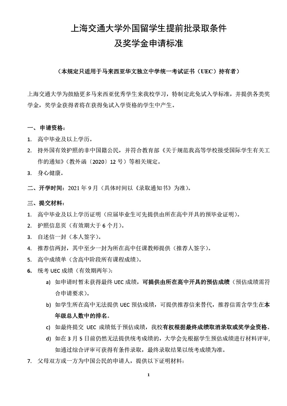
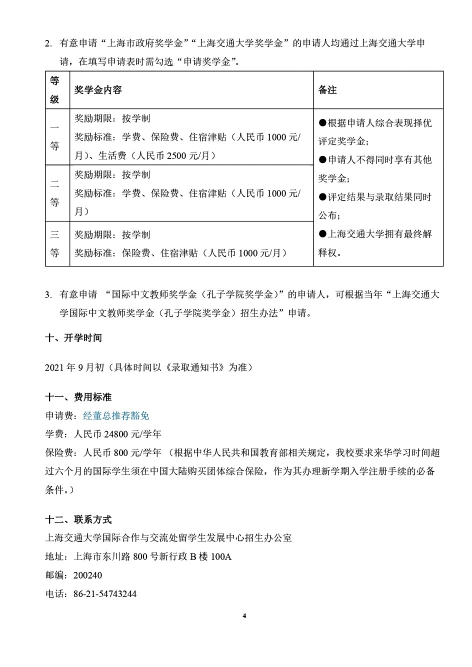
各类教育文章分享 2021年上海交通大学统考免试推荐条件及奖学金申请标准

各类教育文章分享 2021年上海交通大学统考免试推荐条件及奖学金申请标准

大学短期大学等の入学者数及び進学率の推移

大学短期大学等の入学者数及び進学率の推移

马来西亚留华同学会the association of graduates from universities and colleges of china malaysia

马来西亚留华同学会the association of graduates from universities and colleges of china malaysia

uec 初一上半年期考考卷 英语 华语 国语 数学 科学 地理 历史 testnote com

uec 初一上半年期考考卷 英语 华语 国语 数学 科学 地理 历史 testnote com

pdf 中学华文学科的发展过程和定位初探 新纪元学报 第五期 加影 新纪元学院族群研究中心 2008年 页79 96

pdf 中学华文学科的发展过程和定位初探 新纪元学报 第五期 加影 新纪元学院族群研究中心 2008年 页79 96

facebook

facebook

twgreatdaily com

twgreatdaily com

cannusy cannusy profile pinterest

cannusy cannusy profile pinterest

科学家构建耦合器 uec 揭示城镇化与生态环境耦合机理 每日头条

科学家构建耦合器 uec 揭示城镇化与生态环境耦合机理 每日头条

英国 电机及电子工程荣誉学士学位 3 0年 新浪教育 新浪网

英国 电机及电子工程荣誉学士学位 3 0年 新浪教育 新浪网

卫理报 畢理學院線上開放日請事先登記當天報讀新生可享學費折扣 facebook

卫理报 畢理學院線上開放日請事先登記當天報讀新生可享學費折扣 facebook

环球移民 环球出国

环球移民 环球出国

马来西亚留华同学会the association of graduates from universities and colleges of china malaysia

马来西亚留华同学会the association of graduates from universities and colleges of china malaysia

不是sm奖学金得主 没参加过o a水准考试 他们却都被nus ntu本科录取了 剑桥 预科 入学 网易订阅

不是sm奖学金得主 没参加过o a水准考试 他们却都被nus ntu本科录取了 剑桥 预科 入学 网易订阅

不是sm奖学金得主 没参加过o a水准考试 他们却都被nus ntu本科录取了 剑桥 预科 入学 网易订阅

不是sm奖学金得主 没参加过o a水准考试 他们却都被nus ntu本科录取了 剑桥 预科 入学 网易订阅

You May Like
hits counter