4月入学 国

帝京大学 樱美林大学双合格 在国内申请帝京大学你必须知道的事 芥末留学

帝京大学 樱美林大学双合格 在国内申请帝京大学你必须知道的事 芥末留学

英国大学开始接受duolingo多邻国英语测试替代雅思入学 异乡好居

英国大学开始接受duolingo多邻国英语测试替代雅思入学 异乡好居

世界は9月 なぜ日本は4月に新学期がスタートする 教育メディア運営の現場から クリスク

世界は9月 なぜ日本は4月に新学期がスタートする 教育メディア運営の現場から クリスク

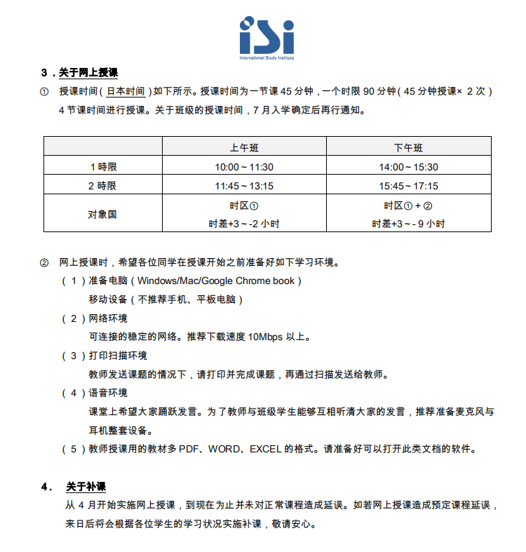
语言学校 2020年4月生在留下发 知乎

语言学校 2020年4月生在留下发 知乎

日本留学 日本大学对20年4月留学生入学有什么政策 网易订阅

日本留学 日本大学对20年4月留学生入学有什么政策 网易订阅

www yinluliuxue com

www yinluliuxue com

搜狐

搜狐

世界は9月 なぜ日本は4月に新学期がスタートする 教育メディア運営の現場から クリスク

世界は9月 なぜ日本は4月に新学期がスタートする 教育メディア運営の現場から クリスク

www yinluliuxue com

www yinluliuxue com

好予留学首页

好予留学首页

喜讯 我院日语专业毕娜兰同学考取日本知名高校早稻田大学研究生

喜讯 我院日语专业毕娜兰同学考取日本知名高校早稻田大学研究生

9月入学 日比谷仮想年間行事 東京子育て研究所

9月入学 日比谷仮想年間行事 東京子育て研究所

新东方

新东方

昔は日本も9月入学だった という話 池上彰のニュースそうだったのか 2020 05 09 何ゴト

昔は日本も9月入学だった という話 池上彰のニュースそうだったのか 2020 05 09 何ゴト

9月入学の恒常化か4月入学継続か賛否問う 一般社団法人 全国教育問題協議会

9月入学の恒常化か4月入学継続か賛否問う 一般社団法人 全国教育問題協議会

国书语言学校学校都有哪些特色 腾讯新闻

国书语言学校学校都有哪些特色 腾讯新闻

mbachina

mbachina

冉维老师答 环球时报 记者问 2020年秋季可能出现留学申请潮 腾讯新闻

冉维老师答 环球时报 记者问 2020年秋季可能出现留学申请潮 腾讯新闻

上海普陀

上海普陀

くらしの中から考える 9月入学 東京新聞 tokyo web

くらしの中から考える 9月入学 東京新聞 tokyo web

腾讯

腾讯

www darenjp net

www darenjp net

2021 小一新生入學攻略 入學通知單何時來 學區如何分 全台各縣市懶人包一次看

2021 小一新生入學攻略 入學通知單何時來 學區如何分 全台各縣市懶人包一次看

小蚁教育

小蚁教育

雪球

雪球

关于日本大学入学时间的调查 客观日本

关于日本大学入学时间的调查 客观日本

日本那些事儿丨关于日本教育 我所知道的信息

日本那些事儿丨关于日本教育 我所知道的信息

事業創造大学院大学

事業創造大学院大学

tuijusjmx10qqm

tuijusjmx10qqm

国办发文 严厉打击代孕等违法行为

国办发文 严厉打击代孕等违法行为

You May Like
hits counter