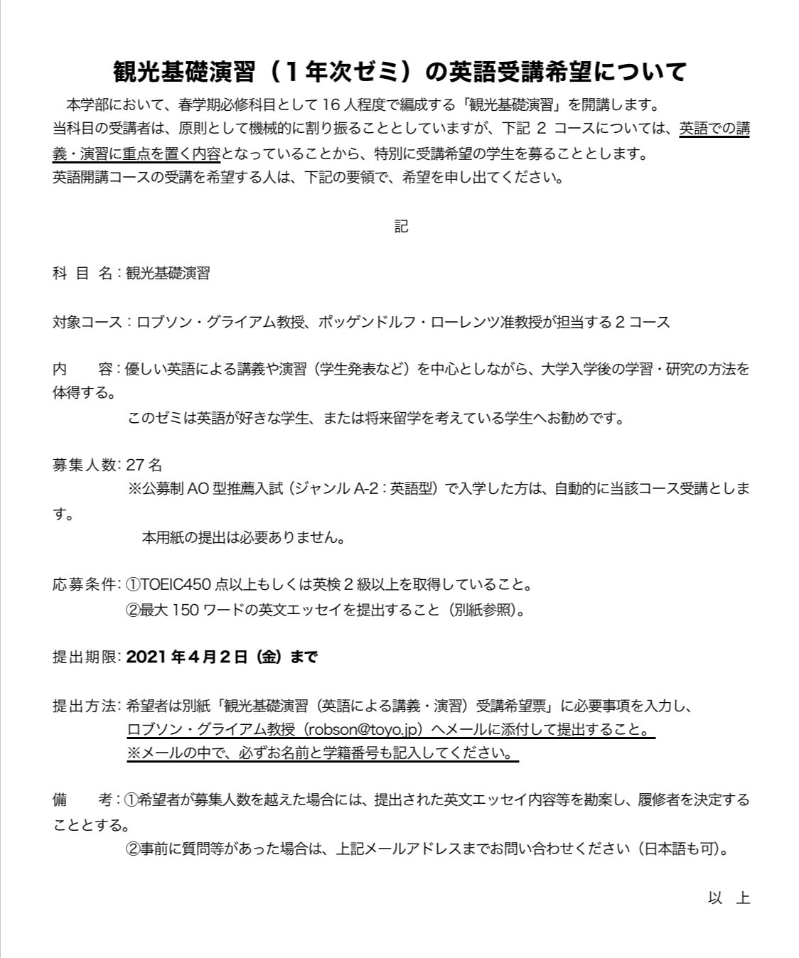
348 農name 2021 04 21 水 22 36 15 38.

itmedia

itmedia

ロンダラボ

ロンダラボ

朝日新聞デジタル

朝日新聞デジタル

in progress

in progress

blog benesse ne jp

blog benesse ne jp

タウンワーク

タウンワーク

twitter

twitter

slideshare

slideshare

pzkhtugwbd6jlm

pzkhtugwbd6jlm

くろまあくと

くろまあくと

教えて goo

教えて goo

bj8lqxhhgv3yrm

bj8lqxhhgv3yrm

インターンシップガイド

インターンシップガイド

in progress

in progress

adamleffelproductions com

adamleffelproductions com

マイナビ学生の窓口 株式会社マイナビ

マイナビ学生の窓口 株式会社マイナビ

伊東乾准教授 学生が 様 でメール送ってきやがった 文章読まずに破棄 単位あげないかも netgeek

伊東乾准教授 学生が 様 でメール送ってきやがった 文章読まずに破棄 単位あげないかも netgeek

ludo stor gallery from 2021

ludo stor gallery from 2021

慶應義塾大学国際センター keio university

慶應義塾大学国際センター keio university

マイナビ学生の窓口 株式会社マイナビ

マイナビ学生の窓口 株式会社マイナビ

山梨英和大学

山梨英和大学

マイナビ学生の窓口 株式会社マイナビ

マイナビ学生の窓口 株式会社マイナビ

q5pbsrvnz3256m

q5pbsrvnz3256m

東京工科大学 工学部 応用化学科 ブログ

東京工科大学 工学部 応用化学科 ブログ

アメブロ

アメブロ

週刊博士課程

週刊博士課程

週刊博士課程

週刊博士課程

itnews

itnews

graduate school of biostudies kyoto university 京都大学

graduate school of biostudies kyoto university 京都大学

やしのきになりたい fc2

やしのきになりたい fc2

You May Like
hits counter