中学校 地区 入学

mbasic facebook

mbasic facebook

晋城中学 2018年初一新生招生通告

晋城中学 2018年初一新生招生通告

大纪元

大纪元

贵阳护理学校

贵阳护理学校

2012年苏州木渎中学培东班初一入学信息 苏州木渎中学培东班 苏州奥数网

2012年苏州木渎中学培东班初一入学信息 苏州木渎中学培东班 苏州奥数网

2020年郑州外国语中学小升初招生信息汇总 郑州本地宝

2020年郑州外国语中学小升初招生信息汇总 郑州本地宝

腾讯新闻

腾讯新闻

中山纪念中学怎么样入学条件有哪些 2019年录取分数线是多少

中山纪念中学怎么样入学条件有哪些 2019年录取分数线是多少

微博搜索

微博搜索

搜狐

搜狐

加拿大肯特学校

加拿大肯特学校

国立中科实验高级中学 维基百科 自由的百科全书

国立中科实验高级中学 维基百科 自由的百科全书

高新区中小学招生方案来了重庆市第一实验中学校转公办

高新区中小学招生方案来了重庆市第一实验中学校转公办

速看 2020成都小升初各区划片变化都提到了这一点 你发现了吗 成都名校网

速看 2020成都小升初各区划片变化都提到了这一点 你发现了吗 成都名校网

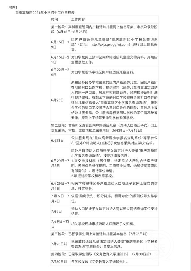
来看2021重庆高新区中小学入学政策

来看2021重庆高新区中小学入学政策

腾讯新闻

腾讯新闻

北美生活引擎

北美生活引擎

知乎专栏

知乎专栏

2021年苏州工业园区初中学校学区划分 苏州本地宝

2021年苏州工业园区初中学校学区划分 苏州本地宝

中国产业信息网

中国产业信息网

a level

a level

上海市民办位育中学国际部 高中招生入学 学费 国际学校网

上海市民办位育中学国际部 高中招生入学 学费 国际学校网

上游新闻

上游新闻

解惑丨14所陈经纶系列校区分及小升初招生途径解析 朝阳

解惑丨14所陈经纶系列校区分及小升初招生途径解析 朝阳

mbasic facebook

mbasic facebook

重庆巴蜀中学入学条件及入学分数 预计2020重庆巴蜀中学分数线

重庆巴蜀中学入学条件及入学分数 预计2020重庆巴蜀中学分数线

成都幼师职业学校 师范学校

成都幼师职业学校 师范学校

网易

网易

尚学库

尚学库

网易

网易

You May Like
hits counter